Instance Verification Kit (IVK)
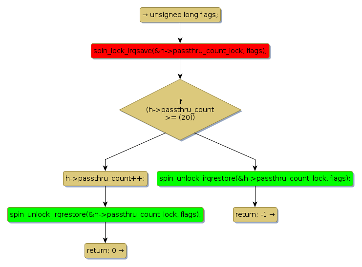
spin lock @ [150160+50+/linux-3.19-rc1/drivers/scsi/hpsa.c]
Instance Signature: passthru_count_lock
|
The Matching Pair Graph:
|
|
Function Name
|
Control Flow Graph (CFG)
|
Events Flow Graph (EFG)
|
Source Correspondence
|
|
increment_passthru_count
|
|
|
[150088+24+/linux-3.19-rc1/drivers/scsi/hpsa.c]
|